微流控芯片用于化療藥物治療反應預測
癌癥的最佳治療需要診斷方法來促進治療選擇,以防止無效治療。直接評估活腫瘤標本的治療反應可以填補這一診斷空白。鑒于此,荷蘭鹿特丹伊拉斯姆斯大學Dik C. van Gent教授團隊設計了一個微流控平臺,用于在精確控制的生長條件下使用腫瘤組織切片評估患者治療反應。優化的芯片上癌癥(CoC)平臺在7天內可以維持乳腺和前列腺腫瘤切片的生存能力和持續增殖能力。
在此時間范圍內,未觀察到組織形態學或基因表達模式的重大變化,這表明CoC系統提供了一種可靠和有效的方法來評估腫瘤的內在化療敏感性。定制的CoC平臺分別準確預測了乳腺癌和前列腺癌異種移植模型中順鉑和阿帕魯坦的治療反應。
此外,乳腺癌的培養期可延長至14天,而組織形態和生存能力不會發生重大變化。這些培養特征能夠評估治療結果,并為詳細的機制研究提供可能性。
該團隊開發了一種微流控芯片,該芯片由嵌入聚二甲基硅氧烷(PDMS)膜中的微流體通道組成。PDMS膜由硅框架支撐,框架還包括一個入口和一個出口,分別通向薄膜中的通道。每個通道完全隔離并限制在PDMS膜中,并通過微孔陣列與開放井接觸。
每個井都提供了足夠的空間來容納組織切片,并使用熱可逆水凝膠固定組織切片,通過微通道和界面頂部的持續灌注和擴散,可以在清除廢物和補充營養的同時維持組織切片。底部通過光學窗口PDMS層的氣體交換增強組織切片的氧化作用。整個CoC平臺連接到微流體流動控制系統,在整個培養期間監測每個孔道的流體速度。
圖1 微流控CoC平臺設計與概述
接著,該團隊對在體外和CoC平臺上使用順鉑敏感和人源性組織異種移植(PDX)耐藥模型預測治療反應。結果表明,順鉑治療3天后TUNEL陽性(凋亡)細胞增多,Edu陽性(復制)細胞減少;而抗順鉑PDX組織切片中EdU和TUNEL信號沒有明顯變化。實驗中還發現了順鉑治療72小時后,與順鉑耐藥腫瘤切片相比,順鉑敏感的PDX中53BP1病灶的積累要高得多,這可能是敏感模型中DNA損傷修復失敗的結果。
圖2 使用順鉑敏感和耐藥PDX在體外和CoC平臺預測治療反應
接著,該團隊利用雄激素依賴性前列腺腫瘤PC82來評估CoC平臺在完全不同腫瘤類型中的性能。他們將腫瘤組織切片在添加或不添加抗雄激素阿帕魯胺的情況下培養7天。結果發現,暴露于阿帕魯胺后,AR表達顯著降低,TUNEL陽性細胞增加,Edu陽性細胞顯著減少,這與抗雄激素治療在體內和體外培養中的效果非常相似。
總之,CoC培養概括了在體內已知敏感性的乳腺和前列腺腫瘤模型中兩種不同治療方法的腫瘤反應。
圖3 CoC平臺阿帕魯胺治療的療效
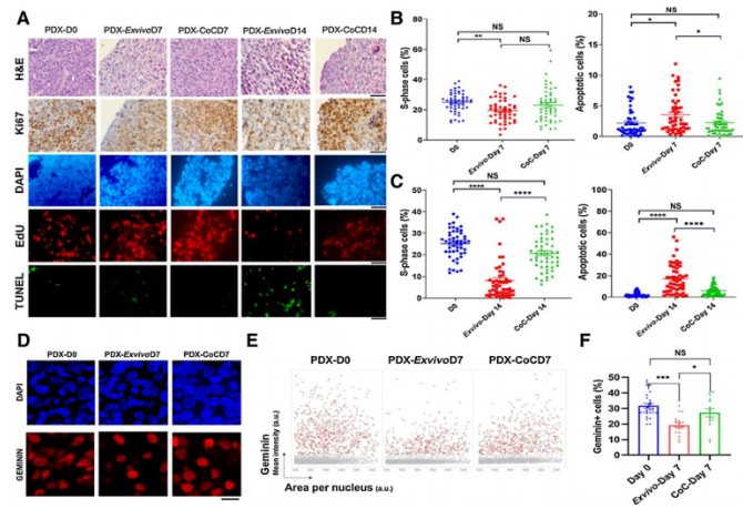
體外培養的主要限制之一是保持最佳增殖能力和組織結構的最大培養時間。研究者們將體外和CoC平臺長期腫瘤組織切片培養進行比較。結果發現,細胞在第0天的生長速度與在CoC平臺培養7天的生長速度沒有太大的差異,且高于體外培養。14天后,結果更加明顯。
在Geminin的測定中,結果發現,CoC平臺的Geminin細胞率高于體外。這些數據表明,CoC平臺為延長(超過7天)腫瘤組織切片的培養時間提供了比體外系統更好的培養條件,即使在7天后,兩種培養方法之間也可能已經存在微妙的差異。
圖4 乳腺PDX腫瘤組織切片在離體條件下和CoC平臺中培養14天
最后,研究者們進行了RNA分離與測序、生物信息學分析、路徑分析以及統計分析,結果在這些途徑沒有觀察到任何有統計學意義的變化,表明兩種培養條件均未引起腫瘤生長特征發生重大變化。基因表達分析表明,體外條件下免疫反應(如IFN信號通路)受到影響,但在CoC平臺中不受影響。
接著,研究者們在兩種培養條件下,分別在第0天和第7天進行53BP1免疫染色,分析腫瘤切片DNA損傷情況。結果發現在體外和CoC條件下觀察到一個大病灶的細胞,以及多個小病灶的細胞。然而,在離體條件下培養的腫瘤DNA損傷明顯高于CoC。
因此得出結論,體外培養條件誘導了免疫激活,并且在體外培養7天后存在更多的DNA損傷,使得CoC系統更忠實地代表原發腫瘤,并成為研究治療反應的首選系統。
圖5 體外及CoC平臺培養乳腺PDX腫瘤基因表達分析
綜上,這種微流控芯片上癌癥平臺可以用于乳腺癌PDX切片維持細胞活力、增殖和組織形態至少14天,且能準確預測乳腺癌順鉑治療反應和前列腺癌PDX腫瘤切片抗雄激素治療反應。進一步驗證結果表明,該平臺具有預測腫瘤化療藥物治療反應的潛力,雖然目前的研究主要集中在乳腺癌和前列腺癌的PDX模型,但CoC平臺也可以應用于其他實體腫瘤。該CoC平臺易于使用,操作靈活,占地面積最小,是功能基因組學、藥物篩選和個性化醫療離體研究的多功能工具。
免責聲明:文章來源網絡 以傳播知識、有益學習和研究為宗旨。 轉載僅供參考學習及傳遞有用信息,版權歸原作者所有,如侵犯權益,請聯系刪除。
標簽:   微流控芯片
