3D打印類樂高積木式模塊化微流控芯片
微流控芯片為許多研究領域提供了一個便攜式和自動化的平臺,包括分析化學,生物化學分析,生物醫學研究和材料合成。微流控芯片還可為研究細胞共培養,細胞代謝活動,細胞間相互作用和藥物代謝機制提供了一個便利的平臺。由于傳統的微流控芯片都采用泵驅動,對微流道而言,需要很大的壓力才能驅動,這就使得現有結構的微流控芯片進行模塊化封裝時容易出現泄漏。
圖1.模塊化微流體裝置制造過程示意圖
據悉,浙江大學賀永教授團隊提出了一種基于毛細驅動的模塊化微流控芯片制造新方法,通過3D打印的方式可方便的打印芯片的各個模塊,然后通過在微流道內填充具有毛細效應的纖維素粉,使其具有毛細自驅動功能。這個方法的優勢在于對模塊間的組裝精度要求低,使用普通的桌面式3D打印機就可制造,打印出類樂高積木式的芯片模塊,然后可很方便的組裝起來,組裝后模塊化芯片也無需泵即可驅動。
圖2 不同的流動行為操控
近來出現了由各個功能模塊組裝而成的模塊化微流控芯片。每個模塊在被集成到微流控系統之前可以分別設計,制造和修改。模塊化微流體的制造包括微細加工方法和3D打印技術。現有模塊化微流控應用的主要挑戰在于準確對齊和嚴格密封,以確保組裝后模塊間無泄漏且流體互通,使其對制造精度要求很高。
圖3.幾種典型的芯片模塊
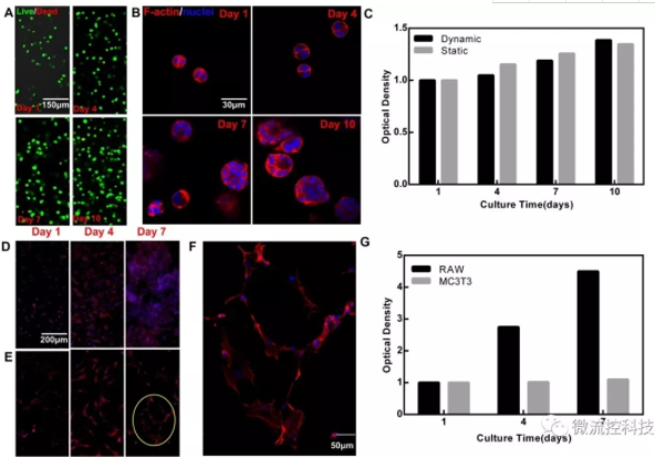
賀永教授團隊提出了一種新型毛細驅動的模塊化微流控系統,其特點是可以根據特定需求選取特定基本功能模塊實現特定結構的拼裝,其開放的結構使得易于整合各種支架和反應物,且沒有必要進行嚴格的密封或對齊。采用3D打印機打印不同的功能模塊,通過類樂高式的統一接頭拼裝,然后用具有毛細效應的材料填充微流道,即可實現。這種可快速重建的模塊化微流體裝置由基本功能模塊和其他個性化模塊組成,每個模塊都有統一的標準接口,便于組裝。通過桌面3D打印機打印,制造過程簡單高效,并且可以方便地控制流道尺寸。通過不同模塊的多種組合,可以實現多種不同的功能,而無需重復制造過程。單個模塊也可以取出來進行測試和分析。課題組通過一系列探索,選定了適合的毛細填充材料,并進行了一系列流量流道尺寸標定實驗,為流場可編程提供基礎;通過幾個簡單電路實驗,證明了系統用于液態電路的潛能;通過骨支架的降解實驗展示了系統作為生物反應器的能力;通過一系列細胞培養及表征實驗,揭示了系統在生物醫學應用中的可行性。
圖4.模塊化芯片的細胞培養
論文信息:3D printed Lego?-like modular microfluidic devices based on capillary driving,Biofabrication,DOI: 10.1088/1758-5090/aaadd3
(文章來源:賀永科學網博客,有改動 轉載僅供參考學習及傳遞有用信息,版權歸原作者所有,如侵犯權益,請聯系刪除)
